地址:
河北省秦皇岛市海港区港城大街街道
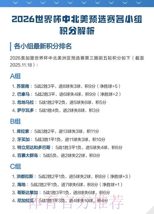
2026世界杯小组赛积分哪里看全程追踪不迷路
对于球迷来说真正紧张刺激的往往不是决赛那一晚而是漫长的小组赛阶段 每一场比赛的胜负都会直接影响出线形势 一个补时进球就可能改变整组排名 想在这样的节奏里不掉队就必须随时掌握小组积分 但2026世界杯扩军到48支球队 小组数量更多 赛程更密集 如果还像过去那样零散刷信息 很容易漏掉关键变化 围绕2026世界杯小组赛积分哪里看这个问题 其实考验的不只是找网站那么简单 更重要的是学会怎么高效查阅 如何理解积分背后的规则 以及怎样利用这些信息判断出线形势 做到既不被碎片化资讯淹没 又能精准跟进自己喜欢的球队和小组
官方渠道 仍然是最权威的积分来源
在所有答案里 官方平台始终是最需要优先考虑的选择 无论是电脑端还是手机端 官方数据的优势都很明显 首先是实时性和权威性 组委会和国际足联会在每场比赛结束后迅速更新积分榜 包括胜平负 积分 净胜球 进球数 黄牌红牌等完整信息 其次是规则解释清晰 当2026世界杯采用更加复杂的赛制和晋级方式 时常会出现同分球队比较的问题 官方页面通常会用简洁的说明列出排序规则 例如先比较相互战绩 其后才是净胜球与进球数 这样你在查看小组赛积分时 不仅看到当前排名 还能理解排名背后的计算逻辑 对预测出线形势更有帮助
体育资讯网站 综合信息加深度解读
如果你不仅想知道积分数字 还希望了解积分变化对形势的影响 那么主流体育网站就是非常实用的选择 这些平台往往会开设专门的2026世界杯频道 将小组赛积分榜 赛程对阵 实时战报 数据统计集中在同一页面 方便对照 比如在查看某一小组积分时 可以同时看到下一轮赛程和两队历史交锋数据 记者和数据分析师还会写出对出线形势的解读 比如某队必须大比分取胜才有反超机会 某队只要打平就稳获小组第一 这类分析让看积分不再是枯燥的数字 而是与战术和心理博弈紧密相关的故事
手机应用 让小组赛积分随身携带

在移动端 看2026世界杯小组赛积分的体验往往更直接 尤其是在无法盯着电视或电脑的时候 大部分主流体育App都会把积分榜做成一个入口很显眼的独立功能区 只需点开世界杯标签 就能按小组查看排名 进出球和积分 一些应用甚至支持自定义关注分组 例如只显示你最关心的几个小组或者球队 还会在积分产生关键变化时推送提醒 如果你正在通勤或加班 也可以第一时间知道某场比赛的结果是否改变了淘汰赛对阵 这对想精准跟进赛事又不想被信息流打扰的人尤其友好
社交媒体 热点积分信息的快速聚合

随着赛事进行 许多球迷会在社交平台上讨论积分形势 当你搜索2026世界杯小组赛积分之类的关键词时 往往会看到大量的图表截图和讨论贴 优点在于更新速度极快 讨论氛围浓厚 有时比分刚结束 就已经有人做出最新的积分表并分析出线可能 甚至会配上出线路径图 不同球迷会从各自支持的队伍角度解读形势 让你在短时间内获得多种视角 不过 由于社交平台的信息来源复杂 难免出现统计错误或规则理解偏差 因此更稳妥的做法是 把社交媒体当作信息入口 再回到官网或权威资讯网站核对数据
学会读懂积分表 不止是看数字大小
弄清楚2026世界杯小组赛积分哪里看只是第一步 真正影响观赛体验的是你能不能读懂这些积分具体意味着什么 在标准的积分表里 通常会出现已赛场次 胜 平 负 进球 失球 净胜球 积分等字段 其中积分和净胜球往往是左右出线的关键指标 当两支球队积分相同时 需要先看净胜球 再看总进球数和相互战绩 有时即使某队暂列第一 但净胜球劣势明显 如果后面一轮遭遇强敌 出线形势可能瞬间逆转 这样的细节往往会被简化的排名遮蔽 只有在理解统计逻辑后 才能准确评估一支球队的真实处境
案例分析 如何通过积分判断出线形势
假设在某个小组中 三轮过后形势是这样的 A队两胜一平积七分 B队一胜两平积五分 C队一胜两负积三分 D队一平两负积一分 在积分榜上 A队高居榜首看似稳妥 但如果你结合赛程就会发现 A队已经打完全部小组赛 B队还有一场对阵弱旅C队 若B队赢球 就会拿到八分 反超A队获得小组第一 这说明仅看当下积分并不足够 你还需要结合剩余赛程和对阵强弱来判断趋势 再比如 同是积七分的两支球队 如果一支净胜球优势巨大 即便最后一轮打平也很难被超越 而净胜球落后的那支球队则可能被追赶者在极端比分下反超 所以在关注小组赛积分时 最好养成同时查看净胜球和剩余对阵的习惯 这样对真正的出线概率会有更加接近现实的判断

避免被信息噪音干扰的积分查看策略
2026世界杯期间 各种平台都会推送和小组赛相关的信息 如果没有筛选 很容易陷入不断刷新却抓不住重点的状态 一个更高效的做法是建立“双层”信息结构 第一层 选定一到两个主要数据来源 用来查阅官方积分和赛程 确保数据准确无误 第二层 用资讯网站或社交平台作为补充 关注解读 深度分析和球迷观点 用以丰富观赛体验 这样 你在搜索2026世界杯小组赛积分哪里看时 不会被海量链接淹没 反而能形成相对稳定的信息路径 每轮比赛结束后 只需按自己既定路径快速浏览 就可以对整体形势一目了然

借助多维数据更立体地理解小组赛进程
单纯的积分排名固然直观 但如果想更全面理解小组赛走势 还可以结合其他维度的数据一起查看 比如一些专业网站会提供射门次数 控球率 预期进球值 球员个人数据等 当你看到一支球队积分靠前 却发现其多场比赛控球率并不占优 或者预期进球远低于实际进球 就可以推断这支球队的表现更倚赖效率或者守转攻战术 这样的信息会直接影响你对后续比赛的判断 在淘汰赛阶段 观察这些深度数据往往比简单看积分更能发现潜在冷门 所以 在掌握积分哪里看之后 不妨顺手多看一眼数据板块 让自己对球队实力的理解不再停留在表层
结合个人观赛习惯打造专属积分追踪方式
不同球迷对世界杯有不同的关注重点 有人只追自己的主队 有人则希望全面了解所有小组的形势 如果你只专注于少数球队 完全可以在常用的App或网站中设置重点关注 将这些球队所在小组固定到首页 甚至可以把积分榜的截图收藏或固定在桌面 方便随手查看 若你属于喜欢研究整体格局的类型 则可以选择带有全局总览功能的平台 在一张大图中看到所有小组的积分 这样不仅方便你随时浏览 还利于对比不同小组的强弱分布 为后续淘汰赛走势做出自己的预测 当你真正形成适合自己的积分追踪方式时 2026世界杯的小组赛就不再是混乱的时间表 而是结构清晰 一目了然的完整棋局
需求表单